新闻资讯

喜讯!信和航遥连续两年中标自然资源部商业卫星数据采购项目

喜讯!信和航遥连续两年中标自然资源部商业卫星数据采购项目

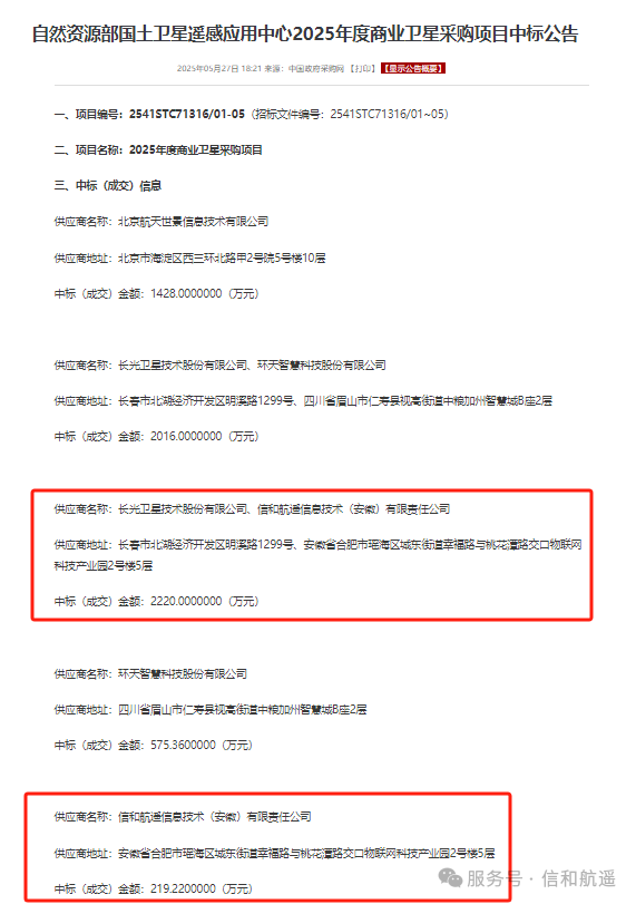
奋进正当时,捷报振人心!在端午节即将到来之际,信和航遥信息技术(安徽)有限责任公司凭借过硬的专业技术实力与卓越的服务品质成功中标“自然资源部国土卫星遥感应用中心2025年度商业卫星采购项目”,此次中标包含两个标段:第2包(与长光卫星技术股份有限公司联合体中标,中标金额2220万元)和第5包(独立中标,中标金额219.22万元)。
自然资源部国土卫星遥感应用中心2025年度商业卫星采购项目中标公告网页截图
      这是我司继去年后再次荣获国家级卫星遥感数据采购订单,连续两年中标不仅体现了国家部委对我司的技术实力认可,更彰显了我司在卫星遥感数据服务方面的核心竞争力。
卫星遥感,赋能千行百业
      卫星遥感技术在国民经济关键领域发挥的作用日益凸显,如在自然资源领域,广泛用于土地调查、耕地非农化监测、矿产资源管理;在农业领域,用于分析作物长势和产量预估,及时预警病虫害。除此之外,还可用于生态环保、林草湿资源变化、高压输电线路安全隐患排查、投资监管、应急管理等众多领域。
融合创新,科技引领未来
      信和航遥将以此为契机,秉承“信而有征 和合共赢”的企业价值观,紧跟国家政策,深耕空天信息行业,持续投入研发,与无人机、地面设备、AI技术、互联网通讯、数字孪生深度融合,构建"天-空-地"一体化监测服务体系,为农业、环保、国土等各行业提供更强大更精准的决策支持。

Related Articles

 

 

商务合作
项先生 189 5519 9155
公司邮箱
xiang@rsitxinhe.com
地址
中国 · 安徽 · 合肥 · 瑶海
中国网谷  2 号楼 5 层